• 开云(中国)
    开云(中国)

    Travel dynamics

  • 业务领域
  • 旅游开发
  • 党建群团
    党建群团

    Party Building Group

  • 人力资源管理
    人力资源管理

    Human Resources Management

  • 招标采购
    招标采购

    Bidding procurement

  • 企业文化
    企业文化

    corporate culture

  • 旗下企业
    集团站群

    Group station group

  • FULING TRAFFIC & TOURISM

    一身正气两袖清风,一尘不染克己奉公

    new era new journey new ideas new strategy
    当前位置:首页 > 招标采购 > 网上补遗
    最新信息
    热门信息

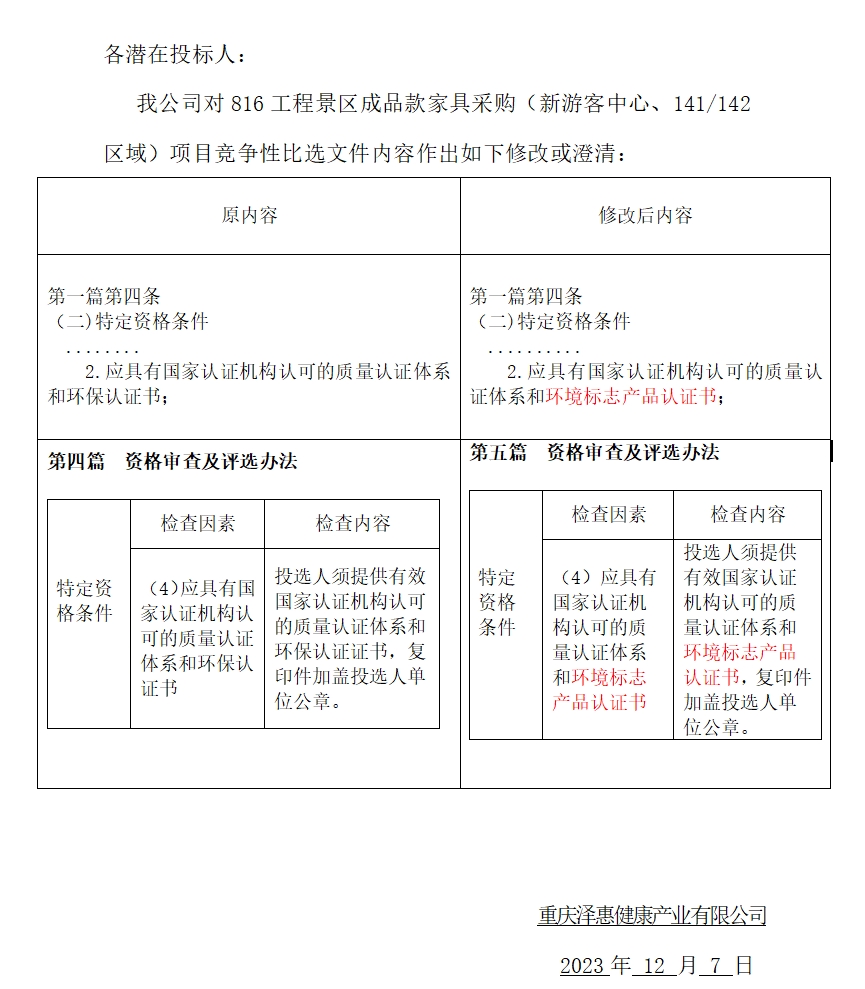
    816工程景区成品款家具采购 澄清文件

    来源:本站 发布日期:2023/12/7

    加入收藏】【打印此文】【关闭窗口】【返回顶部


    责任编辑: 超级管理员

    联系方式

    重庆市涪陵区兴华东路10号

    联系电话:023-72275997

    公司传真:023-72275800

    公司邮箱:fljljt@126.com

    友情链接

    Copyright 2025 开云登陆入口    版权所有 

      ICP备案:渝ICP备14001311号-1   渝公网安备50010202000681号
    集团概况|联系我们| 版权声明